e网

社会新闻

<b>水木年华成员送15吨蔬菜到湖北 途中唱《启程》</b>

人气: 173

日前,缪杰通过他的助农平台“家乡来客”筹集了15吨蔬菜,并且亲自跟车将物资一路护送到了湖北仙桃。” 这一次...

云南新增新型冠状病毒肺炎确诊病例3例 累计12

人气: 173

据云南省卫健委网站消息,2月4日12时至24时,云南省报告新型冠状病毒感染肺炎新增病例3例,全省累计报告确诊病例...

山西新增新型冠状病毒肺炎确诊病例7例 累计81例

人气: 173

据山西省卫健委网站消息,2月4日0时至24时,山西省报告新型冠状病毒感染的肺炎新增确诊病例7例。...

<b>坎比尔尼萨·希日甫:从报名到出发不到一天的医</b>

人气: 173

(王小军 马悦)面对疫情阻击战,一批又一批的医疗队伍驰援武汉。...

江西101名护理人员组成医疗护理队再次援鄂(图

人气: 173

(记者 刘占昆)2月4日下午,由江西全省101名护理人员组成的江西援助武汉医疗护理队在南昌集结后,踏上飞往湖北武汉...

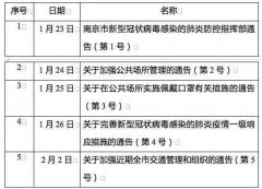
加强疫情防控 南京全面实施小区封闭式管理

人气: 173

据“南京发布”官方微博消息,南京发布进一步加强疫情防控期间小区管理的通告:全面实施小区封闭式管理,所有...

青海第二批100名医务人员驰援湖北记

人气: 173

题:“等疫情过了,我再做最美新娘”——青海第二批100名医务人员驰援湖北记 ” 准新娘蔡雯来自西宁市第一人民医...

官方微信公众号