更新时间:2023-11-23 05:36点击:
备受关注的“错换人生28年”事件有新进展。8月5日,南都记者从“错换人生28年”当事人、患癌男子姚策的代理律师周兆成处获悉,已收到河南开封市鼓楼区人民法院就其多名当事人诉河南大学淮河医院侵权责任纠纷案的《受理案件通知书》。姚策及其生父生母向涉事医院共计索赔273万余元。
周兆成告诉南都记者,7月23日,他和律师团队赶到河南开封市鼓楼区人民法院,就原告姚策、姚策生父、生母诉河南大学淮河医院“28年前抱错婴儿事件”侵权责任纠纷案以及姚策诉河南大学淮河医院“患癌”侵权责任纠纷案进行立案。并于7月29日收到开封市鼓楼区人民法院的《受理案件通知书》和《举证通知书》。“这标志着错换人生28年案已正式进入诉讼程序。”周兆成向南都记者表示,其已于案件主审法官取得联系,该案预计9月初开庭。
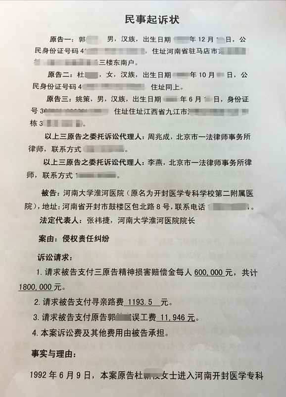
周兆成提供了两份民事起诉状。姚策诉河南大学淮河医院侵权责任纠纷的起诉状显示,1992年6月16日,原告姚策之生母杜女士在河南开封医学专科学校第二附属医院(现名为河南大学淮河医院)生下姚策,后因河南大学淮河医院的重大过错,将姚策与同产房生产的许女士之子错换。
该份起诉状提到,治疗单显示,河南大学淮河医院明知姚策生母杜女士是乙肝携带者。根据我国1991年《全国乙型肝炎血源疫苗免疫接种试行办法》,自1992年1月起,在全国推行新生儿和学龄前儿童乙肝疫苗免疫接种工作。

“姚策在出生时因被错抱,导致其脱离亲生父母监护,使得其未尽到严格的乙肝加强治疗,导致其年仅28岁就罹患肝癌晚期。”周兆成提供的民事起诉状显示,河南大学淮河医院应赔偿因此造成姚策罹患肝癌的费用以及相应损失,包括已产生医疗费、误工费、营养费等在内的91.6万余元。

另一份民事起诉状由原告姚策及其生父生母提出,认为河南大学淮河医院医护人员在对新生儿日常护理过程中存在重大过失,致使姚策被错抱并脱离监护,长达28年,亲子关系遭受严重损害。请求法院判决河南大学淮河医院支付姚策及其生父生母精神损害赔偿金每人60万元,共计180万元,以及寻亲路费1193.5元,姚策生父误工费11946元。
周兆成向南都记者表示,由于原告姚策病情持续恶化,当事人更希望与涉事医院和解,也一直在等待开封市卫健委及河南大学联合调查组对该事件的权威调查结论。“很遗憾,无论是调查结论还是涉事医院,都始终没有任何回应,我们不得不提起诉讼。”周兆成说。
南都记者从姚策的爱人处获悉,目前姚策已返回江西静养,由于前期治疗力度较大,身体难以承受,目前反应剧烈,常整夜痛的无法入睡。

7月初,姚策曾在上海放疗,目前已回到江西静养。
南都记者此前报道,今年3月,江西九江的许女士准备割肝挽救晚期肝癌的儿子姚策时才发现,自己和丈夫与他并无血缘关系,他实为河南的杜女士和郭先生的亲生儿子——28年前,许女士与杜女士在开封医专第二附属医院(现河南大学淮河医院)生产,相隔十几小时出生的两个男婴被错抱。4月30日,河南、江西两个家庭在江西九江第一次相聚。6月15日,双方家庭齐聚上海,共同为被错换人生28年的两个孩子庆生。
采写:南都记者 詹晨枫