更新时间:2023-11-23 05:36点击:
近日,天眼查数据显示,7月17日中兴通讯股份有限公司发生工商变更,Yuming Bao(鲍毓明)退出公司董事,新增董事为庄坚胜。

资料来源:天眼查
中兴通讯成立于1997年11月,注册资本41.9亿元人民币,法定代表人为李自学,经营范围包括生产程控交换系统、多媒体通讯系统、通讯传输系统、研制生产移动通信系统设备、卫星通讯等。
今年4月,“上市公司高管被指性侵养女四年”的相关消息引发舆论高度关注。根据媒体报道,涉案高管名为鲍毓明,为A股上市公司杰瑞股份及附属公司(合称“杰瑞集团”)副总裁,负责法务工作。
据悉,鲍毓明1972年出生,1994年毕业于天津大学获工学学士学位,1999年获天津大学管理科学与工程专业硕士学位;2001年于美国桥港大学获得计算机硕士学位;具有中国律师资格与美国联邦最高法院出庭律师资格。
4月9日晚,杰瑞集团发表声明称:在获悉突发事件后,高度重视,4月9日下午已经与鲍毓明协商解除了劳动合同。
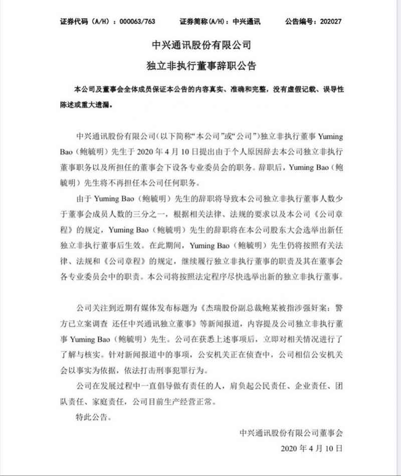
此外,鲍毓明自2018年起任中兴通讯独立董事。4月10日,中兴通讯官方微博发布声明称,公司董事会已收到鲍毓明辞去独立非执行董事职务的申请。中兴通讯还发布公告表示,独立非执行董事鲍毓明已辞职,辞职后不再担任任何职务,公司将在公司股东大会选举出新任独立非执行董事后生效。

不仅杰瑞集团、中兴通讯,近日,鲍毓明还被曾被司法部点名。据《司法部办公厅在律师队伍中开展违规兼职等行为专项清理活动的通知》(司办通〔2020〕63号)文件,司法部开展专职律师违规兼职清理,点名北京泰德律所律师鲍毓明长期在企业任职。文件称,鲍毓明2006年取得美国国籍后隐瞒不报仍以专职律师身份执业,经媒体报道后产生了恶劣的社会影响,严重损害律师队伍的形象和声誉。
采写:南都记者 孔学劭